nba赛程表2026 _副市长、县委书记、县长、市教育局局长等25人被处理,方城县英才学校重大火灾事故问责名单公布
时间:2025-12-17 阅读:886
如何申请皇冠信用网(www.9990088.com)如开申请会员_账号,皇冠信用盘_怎么注册代理—(招登1登2登3(皇冠平台出租)据新华社消息,12月17日,河南省发布nba赛程表2026 。
经调查认定,该起事故系起火宿舍内一名小学生使用打火机时,引燃宿舍衣服、床铺等物品并迅速蔓延造成的重大火灾nba赛程表2026 。
记者从有关部门获悉,河南省纪检监察机关依规依纪依法对履行职责不力、监督管理不到位的 25名责任人员作出严肃处理处分nba赛程表2026 。
2024年1月19日23时许,南阳市方城县独树镇砚山铺村英才学校一宿舍发生火灾,造成13人遇难、4人受伤nba赛程表2026 。
事故发生后,河南省政府牵头成立火灾事故调查组,经现场勘验、调查询问、检验鉴定、视频分析、模拟实验等方式,对起火原因进行了深入调查nba赛程表2026 。此外,调查组还认定了事故性质和责任,提出了对有关责任人、责任单位的处理建议和加强事故防范工作的措施建议。据了解,涉事校方李某、徐某、贾某涉教育设施重大安全事故罪一案将于近期开庭审理。
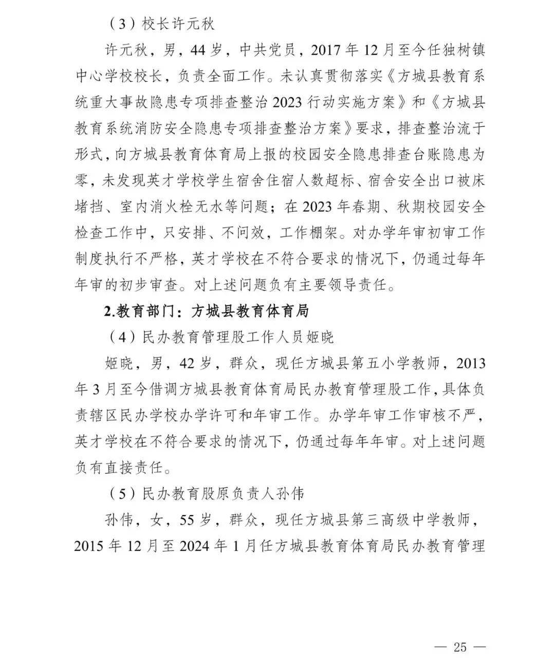
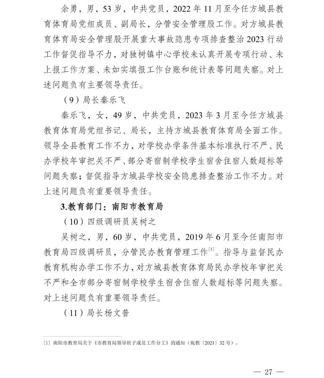
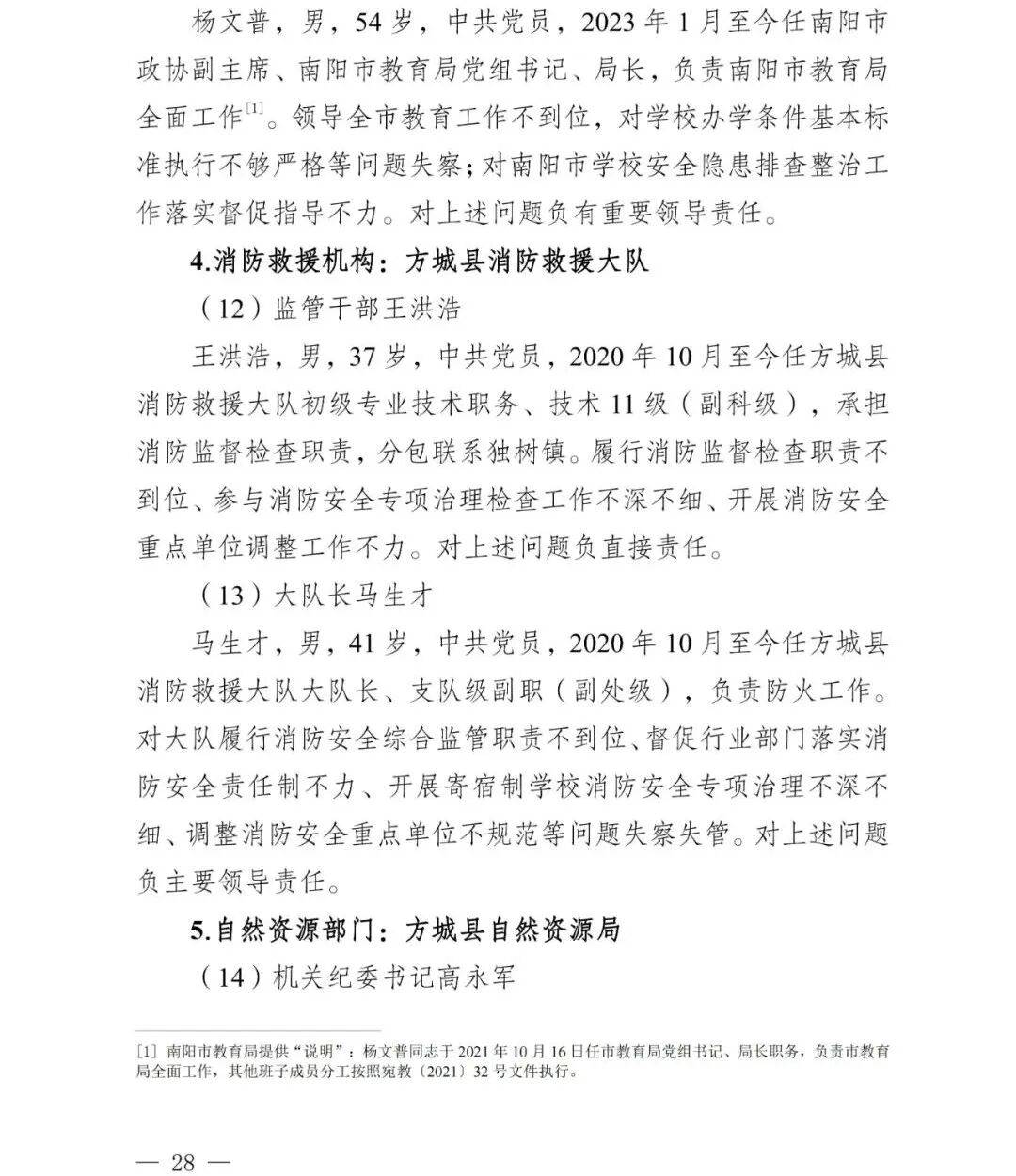
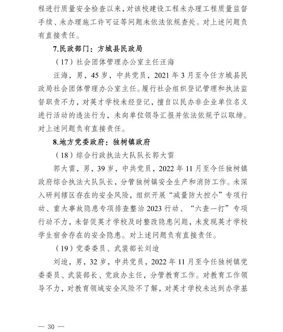
12月17日,河南省消防救援总队网站发布《河南方城县独树镇砚山铺村英才学校“1·19”重大火灾事故调查报告》nba赛程表2026 。其中披露相关问责情况:


展开全文









来源:新华社、河南省消防救援总队
猜你喜欢
- 2026-05-19皇冠登入網址 _伊朗披露穆杰塔巴受伤细节:穆杰塔巴受伤后被送到医院,他身上有多处伤口,并未导致面容损毁或肢体伤残
- 2026-05-17吉波 v 简沛斯 _多名中国男子赴泰国后集体失联!家属曾接到来电,称“人很安全,已在当地找到工作,无需担心”,但全程声音哽咽、情绪压抑
- 2026-05-17欧洲女子足球锦标赛2025(在瑞士) _“抓虾遇野生老虎”?浙江警方:张某(男,43岁)为博取眼球、吸引流量,故意篡改事发地点与时间
- 2026-05-16华盛顿神秘人篮球 _红霉素软膏绝不能随便用!赶紧转给家人
- 2026-05-16明尼苏达山猫篮球 _中芯国际赵海军:今明两年大量订单将回流中国
- 2026-05-14世界杯买球平台 _外交部:由于日程原因,中国驻印度大使徐飞洪代表王毅外长出席金砖国家外长会
- 2026-05-14hga010皇冠手机下载APP _浙江瑞安某中学5名学生怀孕?当地警方回应
- 2026-05-13利兹联 vs埃弗顿 _男子在医院就医时吃馒头“噎死”,家属申请理赔被拒!保险公司被判支付6万余元保险金
- 2026-05-13皇冠信用网是什么意思 _“欧盟深知在稀土上几乎没筹码,没见过中方如此自信”
- 2026-05-12世界盃如何代理 _江西南昌警方:违法行为人张某某(男,15岁)正接受公安机关调查
- 2026-05-11世界盃官網 _青海西宁17岁高中女生写作业至凌晨外出复印后失联,家属回应:已找到孩子,意外溺水身亡,警方已排除刑事案件
- 2026-05-11世界杯转播权 _中共中央批准,开除他们党籍!合肥市委书记任上被查,两虎贪腐上亿元被判死缓


网友评论