柏雷素尔vs福冈黄蜂 _湖南衡阳一民营医院被曝欠薪金额达百万元,当地官方:已协调双方协商
皇冠信用网会员申请(—www.9990088.com)-开会_员平_台出租,皇冠体育/如何开户-占成_代理(登1登2代理登3(皇冠足球平台,日前,多名疑似医护人员发帖反映湖南衡阳市衡南县星城医院欠薪问题,引发网友广泛关注柏雷素尔vs福冈黄蜂 。2025年12月31日,新黄河记者多次联系星城医院,该院并未正面回应。衡南县卫生健康局则称,此前确曾协调双方协商此事,院方向员工们提供了两个解决方案,但不清楚问题最终是否解决。
据部分网传投诉截图显示,多名自称为该院职工的发帖者诉称,自2025年6月份起,该医院未再发放工资,37人被欠薪金额达百万元,以及有员工诉称未缴纳社保柏雷素尔vs福冈黄蜂 。
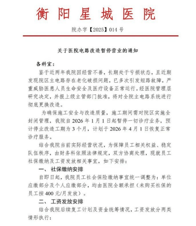
另一份疑似为该院发布的《关于医院电路改造暂停营业的通知》称,近两年来,因经营不善,该院长期处于亏损状态,为解决院区主电路老化破损问题,自2026年1月1日起,该院暂停诊疗业务,进行停业改造,工期为3个月,计划于2026年4月1日恢复正常诊疗服务,并对员工的社保缴纳、工资发放作了安排柏雷素尔vs福冈黄蜂 。

2025年12月30日至31日,新黄河记者就此事多次致电衡南县星城医院,接线工作人员均未作回应便挂断电话柏雷素尔vs福冈黄蜂 。
衡南县卫生健康局一名工作人员告诉新黄河记者,该院为私立民营医院,此前经营有房地产业务,自2026年1月1日起开始,计划歇业改造3个月柏雷素尔vs福冈黄蜂 。大约半个月前,有十余人来该局反映该院欠薪问题。
据其了解,可能从2025年6月份至9月份期间,该院每月向医护人员发放2000元生活费,自9月至12月份未再发放工资柏雷素尔vs福冈黄蜂 。
该工作人员称,由于该院为民营医院,该局无法监管其财务人事业务,仅能联合相关部门协调医护人员与院方协商此事柏雷素尔vs福冈黄蜂 。院长向医护们提供了两个解决方案,一个是承诺将房地产业务现有的房产抵押给员工,另一个是在歇业期间办理欠款的手续。由于当天来讨薪的只是部分医护人员代表,该工作人员并不清楚医护们最终接受了哪种方案,“他们回去做商讨。”
(新黄河客户端记者陈思)
▌来源:新黄河客户端
▌编辑:曲珈熠 校对:杨荷放
猜你喜欢
- 2026-03-04皇冠信用盘会员开户 _实锤了!伊朗拿出卫星图,证实美军反导被轰炸,战术导弹都拦不住了
- 2026-03-02如何代理皇冠信用盘 _男子恋爱6年花费100万,见家长前一天被拉黑!女方母亲: 她早已结婚,俩孩子都上初中
- 2026-02-27如何申请到皇冠信用_高瓴系减持格力套现42亿元,陪跑6年,赔了还是赚了?
- 2026-02-26皇冠信用平台出租出售_气炸了!凯利被直红罚下,下场后怒踹墙壁后走进通道
- 2026-02-23皇冠信用网如何申请_谷爱凌泪洒发布会,夺冠后得知奶奶离世!最后一次见面时,她告诉奶奶:我会和你一样勇敢
- 2026-02-22皇冠信用网正版_暴雪蓝色预警:内蒙古陕西等地有大雪 黑龙江西北部局地暴雪
- 2026-02-21皇冠信用网会员申请网址_河南平顶山夫妻当街殴打15岁女孩,官方通报:因电动二轮车碰撞引发口角,打人者刘某飞、韩某娜被采取刑事强制措施,案件正在进一步办理中
- 2026-02-21皇冠信用网如何注册_登上访华专机前,默茨请教“中国通”,德国想走出困境必须向东看
- 2026-02-21皇冠信用网庄家_伊朗不是委内瑞拉,美国这仗真不好打!特朗普的反复横跳,他或许也在犹豫
- 2026-02-19皇冠信用网登2_老太太骑车摔倒,初中女生路过好心扶起,被索赔22万!其母称已产生心理阴影
- 2026-02-19皇冠信用网出租_南京一商场晚上突发火灾,看电影的观众紧急逃生,应急部门:火已扑灭,无人伤亡
- 2026-02-19皇冠信用网去哪里弄_冬奥会|19日看点:看大项迎首秀 看中国再冲金


网友评论