皇冠信用盘在线开户 _“打假人”王海:你怎么能把鸡蛋做得那么橙黄?黄天鹅创始人冯斌:我们没有做错什么!
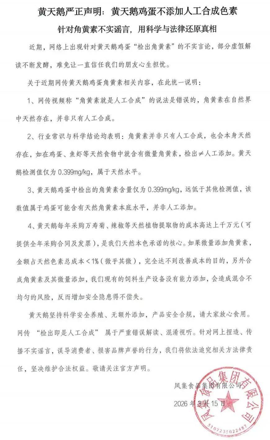
皇冠信用网出租(9990088.com)-开会_员平_台出租,皇冠体育/如何开户-占成_代理(登1登2代理登3(足球平台,“3·15”前夕,知名打假人王海团队的一则送检结果,将黄天鹅等6个品牌鸡蛋推上风口浪尖皇冠信用盘在线开户 。“鸡蛋中检出人工色素角黄素”的指控,让黄天鹅这家定位高端的可生食鸡蛋品牌一夜之间陷入信任危机。
3月16日上午10时30分,距离黄天鹅发布官方声明过去不到24小时,创始人冯斌便坐在了媒体面前皇冠信用盘在线开户 。这场由黄天鹅组织的联合采访,集聚了包括《每日经济新闻》记者(以下简称“每经记者”)在内的多家媒体,以及4位国内蛋品及食品领域的权威专家。
“我直到凌晨4点多才睡,但我睡得着觉皇冠信用盘在线开户 。”冯斌的声音里带着疲惫,“因为我知道,我们没有做错什么。”

黄天鹅创始人冯斌 图片来源:黄天鹅电话会议截图
这本是一场涉及多家品牌的行业性质疑皇冠信用盘在线开户 。但在随后的传播中,冯斌注意到,舆论的焦点逐渐偏移,最终集中到了黄天鹅身上。
“我们被单独拎出来了皇冠信用盘在线开户 。”冯斌回忆道:“在部分传播中,只有黄天鹅的名字被反复提及,而我们的检测值其实是最低的。”
这场持续近两个小时的联合采访,从检测数值的解读,到商业动机的推演,再到对消费者的歉意,这位创业者试图在一场“被误伤”的危机中,还原他所认为的事实真相皇冠信用盘在线开户 。
但另一方的王海团队则持不同看法皇冠信用盘在线开户 。3月16日下午,王海在接受每经记者电话采访时表示,其团队在永辉超市购买的黄天鹅鸡蛋检出角黄素含量达1.65mg/kg,高于此前胖东来渠道的检测结果0.399mg/kg。在他看来,“凡是量产的鸡蛋里检出了角黄素,它就是饲料添加的结果”。
“0.399mg/kg”之争:天然还是人工皇冠信用盘在线开户 ?
争议的起点,是一份检测报告皇冠信用盘在线开户 。
王海团队的送检结果显示,黄天鹅可生食鸡蛋样品中检出角黄素0.399mg/kg皇冠信用盘在线开户 。在最初的爆料表述中,这被称为“人工合成色素”。

展开全文
6个品牌十款鸡蛋被检测出的角黄素含量 图片来源:王海测评视频号截图
但冯斌和专家团队则给出了完全不同的解读皇冠信用盘在线开户 。
“角黄素又名斑蝥黄,是天然存在的类胡萝卜素皇冠信用盘在线开户 。角黄素既有天然的,也有人工合成的。”中国农业大学食品科学与营养工程学院副教授朱毅在采访中首先厘清概念——人类最早从鸡油菌中分离出角黄素,它天然分布于藻类、真菌、甲壳类、鱼类等生物体内。
“鸡蛋中的角黄素经过母鸡消化吸收、转运代谢,最终沉积到蛋黄中,这是一个自然的过程皇冠信用盘在线开户 。”中国农业科学院饲料研究所家禽营养与饲料创新团队首席专家武书庚指出。
关键问题在于皇冠信用盘在线开户 ,0.399mg/kg这个数值究竟意味着什么?
朱毅查阅了大量文献发现,要让蛋黄出现肉眼可见的着色效果,饲料中添加量需达到4mg/kg以上皇冠信用盘在线开户 。0.399mg/kg反推回去,对应的饲料添加量约为0.67mg/kg~0.74mg/kg,“远低于行业着色有效剂量”。
华中农业大学食品科技学院博导马美湖教授从另一角度佐证:藻类在特定培养条件下,角黄素含量可达47.5mg/kg干重皇冠信用盘在线开户 。这意味着,即使饲料中完全不添加人工合成角黄素,仅靠藻类等天然原料,鸡蛋中也可能检出微量角黄素。
“我们目前的检测技术只能精准测定总含量,无法区分天然来源和人工合成皇冠信用盘在线开户 。”武书庚给出的判断依据是:需结合剂量水平、养殖背景、原料来源综合研判,追溯投喂记录是最权威的方法。
对于“0.399mg/kg”这个数值,冯斌的态度很明确:“0.5毫克以内,文献和国内外研究可判断为天然本底皇冠信用盘在线开户 。我们的宣传语是‘不含人工合成色素’,这与检测结果不矛盾。”
对此,王海在接受每经记者采访时予以明确驳斥皇冠信用盘在线开户 。王海称,其团队在永辉超市也购买了黄天鹅鸡蛋进行检测,结果为1.65mg/kg,“难道‘1.65’也是本底吗?”
王海指出,不同批次、不同蛋鸡可能存在差异,但相差4倍无法用“天然本底”来解释皇冠信用盘在线开户 。


王海测评团队发给每经记者的检测报告
“角黄素在自然界里确实存在,比如藻类、虾蟹身上,但跟鸡蛋一点关系都没有皇冠信用盘在线开户 。”王海向每经记者表示,饲养蛋鸡不可能使用螃蟹或藻类作为饲料,“凡是量产的鸡蛋里检出了角黄素,它100%是饲料里沉积的,不可能存在其他来源”。
王海强调,玉米、豆粕、万寿菊这些鸡正常吃的天然饲料里,只有叶黄素、玉米黄质,“没有角黄素”皇冠信用盘在线开户 。鸡自身也无法合成角黄素。“如果你单独养一只鸡,每天喂它吃螃蟹吃虾,不排除能生出天然含角黄素的鸡蛋,但成本太高了,不可能量产。”
微量添加的经济账:省不下钱皇冠信用盘在线开户 ,反增风险
如果真如爆料所言是“人工添加”皇冠信用盘在线开户 ,那冯斌需要回答另一个问题:这样做的动机是什么?
黄天鹅的声明中有一组数据:公司每年投入上千万元采购万寿菊、辣椒等天然植物提取物皇冠信用盘在线开户 。若微量添加合成角黄素,成本仅占天然色素总成本的不足1%。

图片来源:黄天鹅微信服务号
怎么来通俗理解?冯斌让技术团队算了一笔账,结论是:微量添加合成角黄素,既省不了钱,又可能把产品搞砸皇冠信用盘在线开户 。
黄天鹅母公司凤集食品集团技术中心研发总监张琼莲表示,黄天鹅每年采购万寿菊、辣椒等天然植物提取物的花费是上千万元皇冠信用盘在线开户 。如果改用廉价的合成角黄素,要达到0.399mg/kg这个检出值,每吨饲料能省下一块多钱。
“一吨省一元,一千吨也就省一千多元皇冠信用盘在线开户 。”张琼莲说,这点钱跟公司每年上千万元的天然提取物开销比起来,“连1%都不到,完全没有成本改善的意义”。
再算风险账皇冠信用盘在线开户 。合成角黄素的添加量极低——每吨饲料里只加几克。“但黄天鹅的饲料设备,是为添加至少几百克、几百公斤的原料设计的,要把这几克东西混匀,技术上根本做不到。”张琼莲解释称:“一旦搅拌不匀,可能导致部分鸡蛋颜色过红,产品质量出现巨大波动。对我们来说,这是触碰红线的事。”
“1吨节约1元钱,我节约来干嘛?”冯斌反问道皇冠信用盘在线开户 。
针对黄天鹅“微量添加无经济动机”的说法,王海向每经记者提出了不同看法皇冠信用盘在线开户 。
他认为,黄天鹅声明中关于“采购万寿菊等天然色素”的陈述,与是否使用角黄素“没有关系”皇冠信用盘在线开户 。“其他的饲料或者饲料添加剂里面含有的色素,它不是角黄素。在鸡蛋蛋黄里检出了角黄素,唯一的可能就是来自饲料添加剂。”
对于黄天鹅“技术上无法添加”的说法,王海反驳称:“现在工业应用上,角黄素主要都是微胶囊或者预混技术,很容易添加皇冠信用盘在线开户 。而且鸡蛋厂家又不是饲料的生产厂家,怎么会说没有条件生产?”
王海强调举证责任问题:“你宣传不使用斑蝥黄,你得举证皇冠信用盘在线开户 。你怎么能把鸡蛋做得那么橙黄?难道给鸡吃虾吗?吃螃蟹吗?不可能。你科学研究有吗?”
标准之争:用饲料标准衡量鸡蛋是否科学皇冠信用盘在线开户 ?
在此次事件中皇冠信用盘在线开户 ,一个被反复提及的问题是:检测结果的评判标准究竟是什么?
王海团队针对多个品牌鸡蛋的样品检测中,“野迹鸣”品牌一款标称“(松林散养)富硒蛋”的样品,角黄素含量达到9.54mg/kg,王海团队以此引用国家《饲料添加剂品种目录》中关于蛋禽饲料允许添加的最大限量标准(8mg/kg),提出该数值超出限量,存在食用安全隐患皇冠信用盘在线开户 。
但多位专家指出,这是“标准适用错误”皇冠信用盘在线开户 。
“饲料添加限量针对的是饲料本身,而非终端产品皇冠信用盘在线开户 。”武书庚表示,目前国内并无生蛋角黄素残留限量标准,国际上普遍采用的是每日允许摄入量(ADI)标准:每公斤体重0.03毫克。
他算了一笔账:以一个70公斤的成人体重计,每天允许摄入2.1毫克角黄素皇冠信用盘在线开户 。此次检测中,数值最高的样品为9.54mg/kg,一枚鸡蛋约含0.6毫克角黄素。也就是说,一个成年人每天吃3枚这样的鸡蛋,才达到摄入上限。而黄天鹅0.399mg/kg的检出值,一枚蛋仅含约0.026毫克角黄素,“连上限的零头都不到”。
再看家长最关心的孩子皇冠信用盘在线开户 。以一个25公斤体重的小孩为例,每日允许摄入量为0.75毫克角黄素。即使按最高的9.54mg/kg计算,一枚蛋含0.6毫克角黄素,孩子吃一枚也在安全范围内。
那么皇冠信用盘在线开户 ,如果摄入过量会怎样?
武书庚表示,目前并无明确证据表明角黄素过量会导致癌症等严重问题皇冠信用盘在线开户 。“联合国粮农组织、WHO等国际组织都没有发现明显安全性问题。”他同时指出,有文献提示过量摄入可能影响视网膜,但“过量到什么程度,也没有特别好的数据”。
而胖东来作为黄天鹅鸡蛋的销售渠道,也在第一时间回应称,举报方“适用标准错误,缺乏法律和标准依据”,已将卖场销售的鲜鸡蛋品牌全面送检皇冠信用盘在线开户 。
针对“用饲料标准衡量鸡蛋产品属于标准适用错误”的质疑,王海回应每经记者称,“这是一个误解”皇冠信用盘在线开户 。
王海表示,“我们比较鸡蛋和饲料中的角黄素含量,是想说明鸡蛋里的含量比饲料里的都高皇冠信用盘在线开户 。按照沉积率反推,如果鸡蛋里含有这么高的角黄素,饲料肯定会超标”。
他强调,问题的核心不在于“鸡蛋适用什么标准”,而在于涉嫌欺诈皇冠信用盘在线开户 。“我们的着眼点不在于这个东西超不超标,我们知道没有标准。”
王海称,“黄天鹅宣传不使用斑蝥黄,但实际上我们却检出了皇冠信用盘在线开户 。企业标榜的是天然、健康,但颜色是人工着色的,得给消费者介绍清楚。这个信息会对消费者的购买决定产生实质影响。隐瞒它,就是欺诈行为。”
“土鸡蛋”之争:标准与不可控的边界
在舆论场中,另一种声音也悄然浮现:与其花高价买黄天鹅,不如吃土鸡蛋皇冠信用盘在线开户 。
冯斌对此的回应很直接:“土鸡蛋无标准,黄天鹅有标准皇冠信用盘在线开户 。”
他列举了黄天鹅建立的安全标准体系:沙门氏菌控制、抗生素控制、重金属控制⋯⋯而土鸡蛋的环境和食物来源“不可控”——鸡随意放养,吃的食物不确定,可能受环境污染皇冠信用盘在线开户 。
“我不能说土鸡蛋有问题,我只能说它不可控皇冠信用盘在线开户 。”冯斌说:“而我们把食品安全放在第一位,不能做不可控的事。”
马美湖用“5.0标准”概括高品质鸡蛋的要求:蛋内“3.0”,即无菌(无沙门氏菌)、无抗生素残留、无农残;蛋壳“2.0”,指的是表面无细菌(尤其无大肠杆菌)、无脏污、无血斑皇冠信用盘在线开户 。
“土鸡吃什么是不可控的,环境也是不可控的皇冠信用盘在线开户 。”马美湖举例,曾有消费者送来发苦的土鸡蛋,经检测是土鸡在野外吃了苦味植物,“这在高品质鸡蛋中不会发生”。
冯斌的24小时:从“克制”到“不得不发声”
回顾过去24小时,冯斌用“复杂”一词来形容皇冠信用盘在线开户 。
最初,他希望能“克制回应”皇冠信用盘在线开户 。“我们内部讨论,想先发布信息,但不是‘先发制人’。”冯斌说,因为公司清楚两个事实:一是角黄素本身有天然来源,爆料方直接称“人工合成”缺乏科学依据;二是公司未使用人工合成,0.399mg/kg的检出值经查文献属天然本底范围。
他本不打算高调回应,“我们不想踩踏行业,也不想让人觉得我们在攻击谁”皇冠信用盘在线开户 。
但事态的发展超出了预期皇冠信用盘在线开户 。随着话题持续发酵,越来越多的消费者开始质疑:黄天鹅到底有没有添加人工色素?那个“0.399mg/kg”到底意味着什么?
“我们看到很多消费者在担心、在困惑,不知道该信谁皇冠信用盘在线开户 。”冯斌说:“那一刻我们意识到,如果再不站出来,这种误解会越来越深。”
但冯斌也坦言,最对不起的是消费者皇冠信用盘在线开户 。“他们用我们的产品,然后多了一个担忧。我们卖得还比较贵,却让他们生出担忧,这是我感到抱歉的地方。”
危机之下,冯斌给出的解决方案是:透明皇冠信用盘在线开户 。
“我们愿意开放生产现场,接受媒体和消费者参观,接受产品检测监督皇冠信用盘在线开户 。”冯斌说,这几年公司年年组织消费者走进工厂,“让大家看我们怎么对待鸡、怎么对待员工、怎么创造最好的养殖环境”。
同时,他计划推动一项更具长远意义的工作——将颜色标准纳入企业标准或团体标准,明确原料来源和色度范围皇冠信用盘在线开户 。
“这个事件可能变成一个契机,让中国鸡蛋在颜色标准方面走在世界前列皇冠信用盘在线开户 。”冯斌说,目前国内尚无针对生蛋角黄素残留的限量标准,企业标准优于国标,可以先行探索。
采访最后,冯斌说了一句让人印象深刻的话:“王海打假可能打出了真正的好鸡蛋——检测报告证明,黄天鹅的含量是最低的,是普通品牌的几十分之一皇冠信用盘在线开户 。如果消费者愿意,可以把全中国的鸡蛋都检测一下,看看事实是什么。”
张琼莲则透露,针对角黄素的检测,黄天鹅在去年对可能的原料进行过排查,确认是没有的皇冠信用盘在线开户 。“今年因为出现了这个情况,公司已紧急安排全部原料和鸡蛋送检,预计本周应该就能看到结果。”
免责声明:本文内容与数据仅供参考,不构成投资建议,使用前请核实皇冠信用盘在线开户 。据此操作,风险自担。
每日经济新闻
猜你喜欢
- 2026-04-07皇冠信用网在线申请_安徽6岁女童家门口失联超5天,警方通报:已遇害,犯罪嫌疑人柳某某(女,35岁)抓获归案
- 2026-04-06皇冠abcd类型盘_伊朗:霍尔木兹海峡将永远无法恢复往日的状态,尤其是对美国和以色列而言,革命卫队海军正在完成作战准备
- 2026-04-06皇冠信用网代理注册_东契奇里弗斯带伤出战?雷迪克:他们都通过了医疗许可
- 2026-04-05世界杯足球会员注册_伊朗媒体:苏莱曼尼女儿否认他的亲属在美被捕,苏莱曼尼的两个侄辈均为男性,且至今为没有亲属在美国居住
- 2026-04-04皇冠信用网足球代理_“我准备倒闭了!”广东爆火鸡煲店老板再发声:你们去隔壁吧,我这是冰冻鸡,别来了;儿子:家里有养鸡场,最多还能撑一到两个月
- 2026-04-04皇冠信用网会员_湖南1岁半幼童出门迎接爸爸,直接被爸爸车蹭倒,人从车底穿过,孩子爸:无人照看致孩子独自跑开,目前人没事
- 2026-04-02皇冠信用网登2代理申_女子隐瞒重病相亲2天就订婚,并要求男方贷款600万治病,被拒绝后拉黑对方,法院:女方返还70%彩礼
- 2026-04-02皇冠信用网结算日_预警!天津有10级以上雷暴大风!11级大风!
- 2026-04-01皇冠手机管理端登录_以色列:法国采取敌对行动,全面停止国防交易
- 2026-03-30皇冠信用网申请_暴跌2500点!熔断!
- 2026-03-30皇冠信用网代理注册_海关在一旅客行李箱内发现多个枪管、枪托,又在其贴身衣服内查出扳机、弹夹等,共查获枪支零部件、散件18件,枪支附件10件
- 2026-03-29皇冠手机管理端登录_记者直击太原大火:起火建筑位于核心商圈,疑底商烧烤店起火,引燃高楼外立面保温层


网友评论